本文
添田町中期財政見通しを策定しました
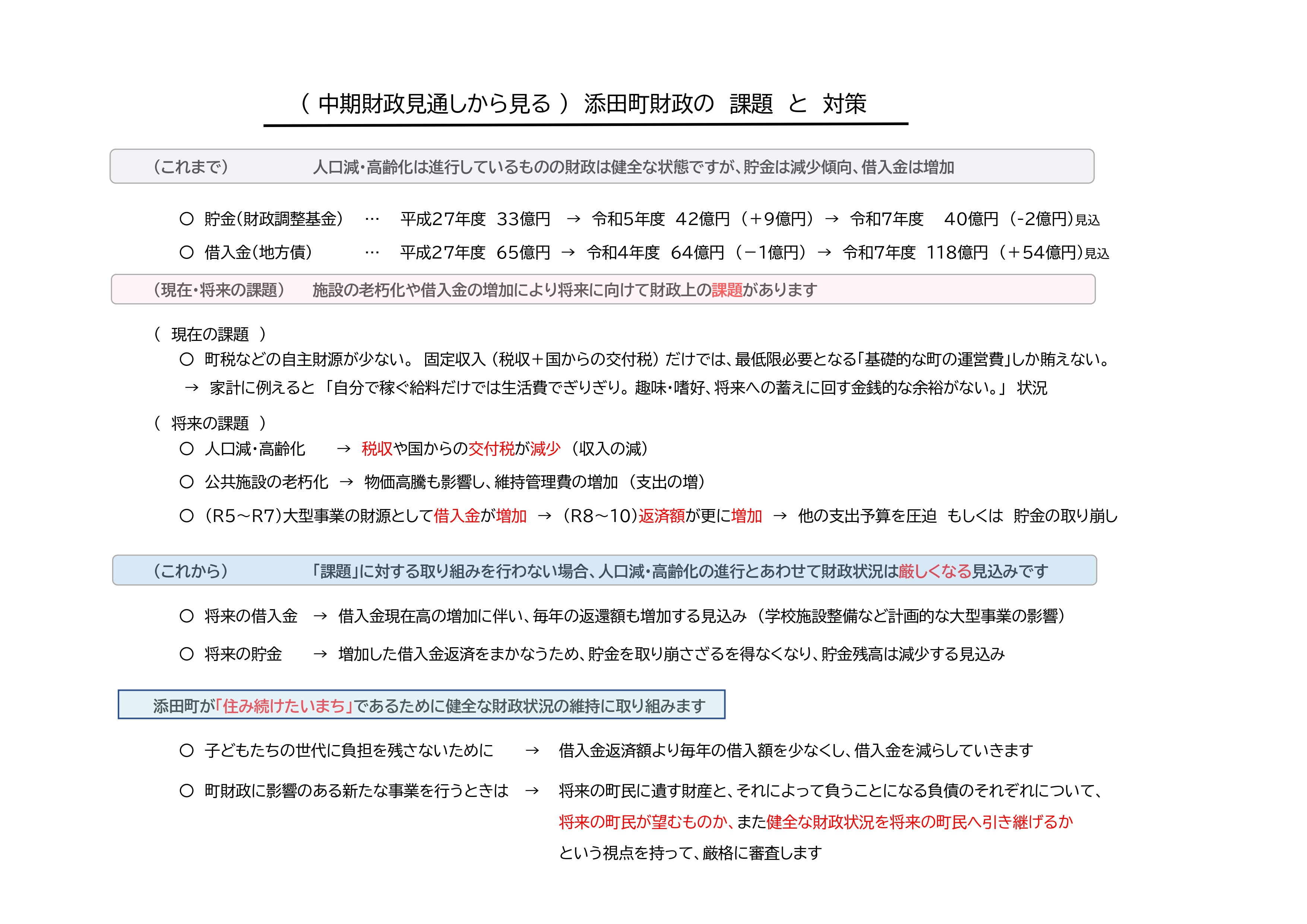
将来にわたる財政課題を把握し持続可能な基盤を確立することで、財政の健全化を維持・確保するために「添田町中期財政見通し」を策定しました。
添田町財政には、下記のとおり課題が生じており、今後その対策を進めていきます。
(中期財政見通しから見る)添田町財政の課題と対策 [PDFファイル/230KB]
添田町中期財政計画
- 添田町中期財政(見通し)【令和8年度~10年度】 [PDFファイル/708KB]
- 添田町中期財政(見通し)【令和7年度~9年度】 [PDFファイル/809KB]
- 添田町中期財政(見通し)【令和6年度~8年度】 [PDFファイル/699KB]
- 添田町中期財政(見通し)【令和5年度~7年度】 [PDFファイル/730KB]
- 添田町中期財政(見通し)【令和4年度~6年度】 [PDFファイル/725KB]
- 添田町中期財政(見通し)【令和3年度~5年度】 [PDFファイル/810KB]
- 添田町中期財政(見通し)【令和2年度~4年度】 [PDFファイル/1.13MB]
- 添田町中期財政(見通し)【平成31年度~33年度】 [PDFファイル/1.4MB]
- 添田町中期財政計画(見通し)【平成30年度~平成32年度】 [PDFファイル/1.14MB]
- 添田町中期財政計画 [PDFファイル/1.38MB]




